Salta al contenuto
Centro per l'Integrazione Scolastica dei non vedenti
  • Home
  • Amministrazione trasparente
  • Contatti
  • Area Riservata
  • Home
  • Amministrazione trasparente
  • Contatti
  • Area Riservata

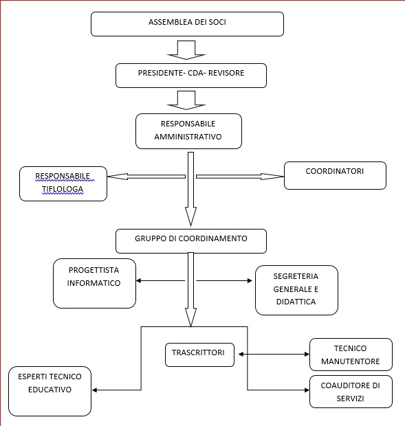
Organigramma

 

Centro per l'Integrazione Scolastica dei non vedenti

Via Sant'Antonio, 16, 25133 Brescia BS

Centro non vedenti - Brescia
Via Sant'Antonio, 16, 25133 Brescia (BS)
Tel: 030 360764 - Email: segreteria@centrononvedenti.it